现场仪表故障分析原则
海恩邦自动化仪表有限公司推荐
1、首先,在分析现场仪表故障前,要比较透彻地了解相关仪表系统的生产过程、生产工艺情况及条件,了解仪表系统的设计方、设计意图,仪表系统的结构、特点、性能及参数要求等。
2、在分析检查现场仪表系统故障之前,要向现场操作工人了解生产的负荷及原料的参数变化情况,查看故障仪表的记录曲线,进行综合分析,以确定仪表故障原因所在。
3、如果仪表记录曲线为一条死线(一点变化也没有的线称死线),或记录曲线原来为波动,现在突然变成一条直线;故障很可能在仪表系统。因为目前记录仪表大多是DCS计算机系统,灵敏度非常,参数的变化能非常灵敏的反应出来。此时可人为地改变一下工艺参数,看曲线变化情况。如不变化,基本断定是仪表系统出了问题;如有正常变化,基本断定仪表系统没有大的问题。
4、变化工艺参数时,发现记录曲线发生突变或跳到最大或最,此时的故障也常在仪表系统。
5、故障出现以前仪表记录曲线一直表现正常,出现波动后记录曲线变得毫无规律或使系统难以控制,甚至连手动操作也不能控制,此时故障可能是工艺操作系统造成的。
6、当发现DCS显示仪表不正常时,可以到现场检查同一直观仪表的指示值,如果它们差别很大,则很可能是仪表系统出现故障。
总之,分析现场仪表故障原因时,要特别注意被测控制对象和控制阀的特性变化,这些都可能是造成现场仪表系统故障的原。所以,我们要从现场仪表系统和工艺操作系统两个方面综合考、仔细分析,检查原因所在。
流量控制系统故障分析步骤

1.电磁流量计常见故障及分析





2.涡街流量计常见故障及分析



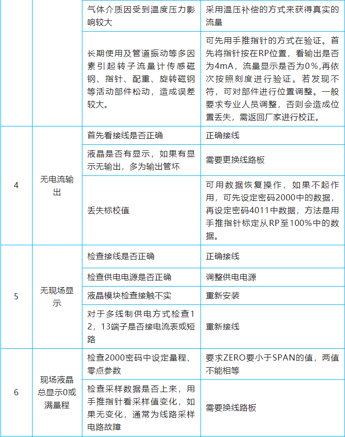
3.转子流量计常见故障及分析



4.超声波流量计常见故障及分析


5.差压式流量计常见故障及分析


6.质量流量计常见故障及分析





















手机图页网



