“双碳”目标的提出对以电力为代表的综合能源项目产生了深层次影响,企业向绿色低碳转型已成为不可逆转的主流趋势,能源供给、能源消纳、能源信息化、能源结构调整、新兴能源技术利用等方面都需要做出新的调整和部署。
这一目标的实现离不开建设相应的能源监测体系,实现对各类能源需求和消耗的动态实时监控,综合能源服务是其中重要一环。

在综合能源服务项目规划设计中,首要是做好能源负荷预测:要根据项目负荷的基本情况、当前用能负荷需求、可利用资源(风、光、电等)情况及系统设计要求等,结合用户的特殊需求,确定最优规划设计方案。对用能需求预测不足,负荷设计短缺,系统就无法满足用能需求;需求预测过高,则导致设备闲置,影响投资回收。
精确负荷预测需重点考虑不同能源之间的差异
能源需求预测需重点考虑能源需求的种类、大小及运行特点,系统往往涉及电、气、冷、热等多种能源形式,一方面各类能源的物理特性存在差异,另一方面不同能源负荷之间会相互影响。这就需要我们在设计阶段就要进行一系列数据采集和分析,例如对住宅、商业楼宇、工业园区进行实际能耗数据调研,收集整理各类能耗指标,如电负荷、制冷负荷、生活热水负荷、工业用热(汽)负荷、交通和市政用能指标等,进行区域负荷密度分析、典型产业能耗分析,综合汇总区域整体功能需求分析等。
如某汽车品牌整车生产厂用能涉及电、冷水、热水、循环水、压缩空气、蒸汽、天然气等能源种类,用电量:1.5亿Kwh,天然气:600万m3,蒸汽:10万T,能源费用占工厂一般费用的30%。该项目规模较大,涉及能源种类多,现场情况比较复杂,因此在项目设计施工阶段,我公司技术人员及能耗工程师对前期能耗数据与企业发展规划进行详细了解,对相关负荷需求参数进行精准计算,并结合已运行的相似项目实际情况进行对比分析,最终确定参数设计,并以此为基础设定优化运行策略。
依托新联能源综合服务云平台,通过综合组网技术,对电、水、气(汽)、热等能源数据进行自动采集;通过对各项能源数据在线监测和分析,准确、直观地把握企业的能源消耗;通过各种用能分析模型,发现用能中的漏损和节能潜力,实现节能降耗。最终经过实时溴化锂冷冻机组节能项目、光伏发电节能项目、各车间照明节能优化、直购电申报、用电最大需量控制等,成效显著。精准的前期负荷预测成为项目成功的关键。

动态平衡负荷规避设计风险
综合能源系统的设备种类众多,不仅涉及柴油发电机组、光伏发电机组、风力发电机组等分布式电源,也包含电制冷机、热泵等供冷、供热设备,同时还包含储能电池、储热装置、蓄冰装置等储能设备等。用户用能需求则涉及冷、热、电、气等多种形式,相对传统的能源架构,对能源运行可靠性要求更高。因此,需要深入了解系统的负荷动态特性,并确保综合能源系统能够在保证系统可靠性的同时将投资和运行成本降低到可行的水平。
一些规划设计理念提出利用不同能源设备的耦合设计,通过热、电、气等不同能源形式之间的互相转换,实现负荷设计的动态平衡。如此一来,基于不同能量载体(如冷、热和电)的供需平衡情况,运营企业可以在不牺牲客户舒适度的前提下采用多种负载转移方法,以维持供需平衡,从而规避负荷设计上的一些风险。

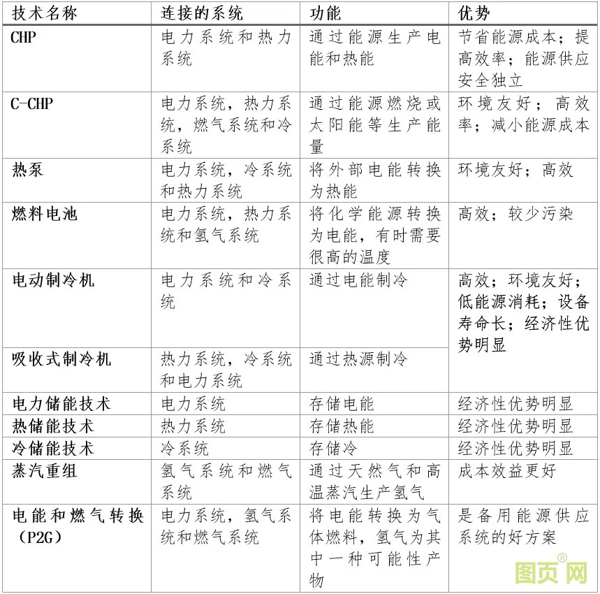
▲ 能源转换环节关键技术的比较


















手机图页网



